Pathophysiology Of Dengue Fever : Dengue Hemorrhagic Fever Nursing Care Management and Study ... - Although dengue fever can cause serious symptoms such as muscle and joint pain, there is usually no permanent long term harm.

Pathophysiology Of Dengue Fever : Dengue Hemorrhagic Fever Nursing Care Management and Study ... - Although dengue fever can cause serious symptoms such as muscle and joint pain, there is usually no permanent long term harm.. Critical review of current concepts. Pathophysiology and pathogenesis of dengue hemorrhagic fever. An estimated 500 000 cases of dhf require hospitalization each year, of whom a very large proportion are children. 29th october 2017 hidoc health & wellness new articles 5. This chapter reviews the etiology, epidemiology, diagnosis, pathophysiology, transmissions, manifestations, diagnosis, treatment, and prevention of dengue.

The major pathophysiology in dengue haemorrhagic fever (dhf) and dengue shock syndrome (dss) is an acute increase in vascular permeability that leads to leakage of plasma through the endothe1i~m.it.~he onset of plasma leakage is acute and the haematocritrises sharply. Millions of cases of dengue infection occur worldwide each year. It can lead to circulatory failure and shock. Endothelial nitric oxide pathways in the pathophysiology of dengue: Dengue hemorrhagic fever is a fatal manifestation of the dengue virus that manifests with bleeding diathesis and hypovolemic shock.

Dengue Fever | Pathophysiology, Symptoms, Diagnosis ...
Dengue Fever | Pathophysiology, Symptoms, Diagnosis ... from i.ytimg.com
Cellular direct destruction and infection of red bone marrow precursor cells as well as immunological shortened platelet survival. Entry to the spleen, and liver. In 2014, an outbreak of dengue fever was identified in hawaii with other outbreaks in 2013 in brownsville, texas and key west, fla. Read about treatment and symptoms, like rash and fever, get vaccine info, and learn about outbreaks dengue fever is a mosquito borne illness that can cause symptoms such as muscle pain, headache, fever, and rash.source: Symptoms typically begin three to fourteen days after infection. Dengue fever is a viral infection with potentially fatal. Dengue (dengue hemorrhagic fever) pathophysiology & schematic diagram. It is caused by the bite of aedes mosquitoes that carry the dengue virus.

It can lead to circulatory failure and shock.

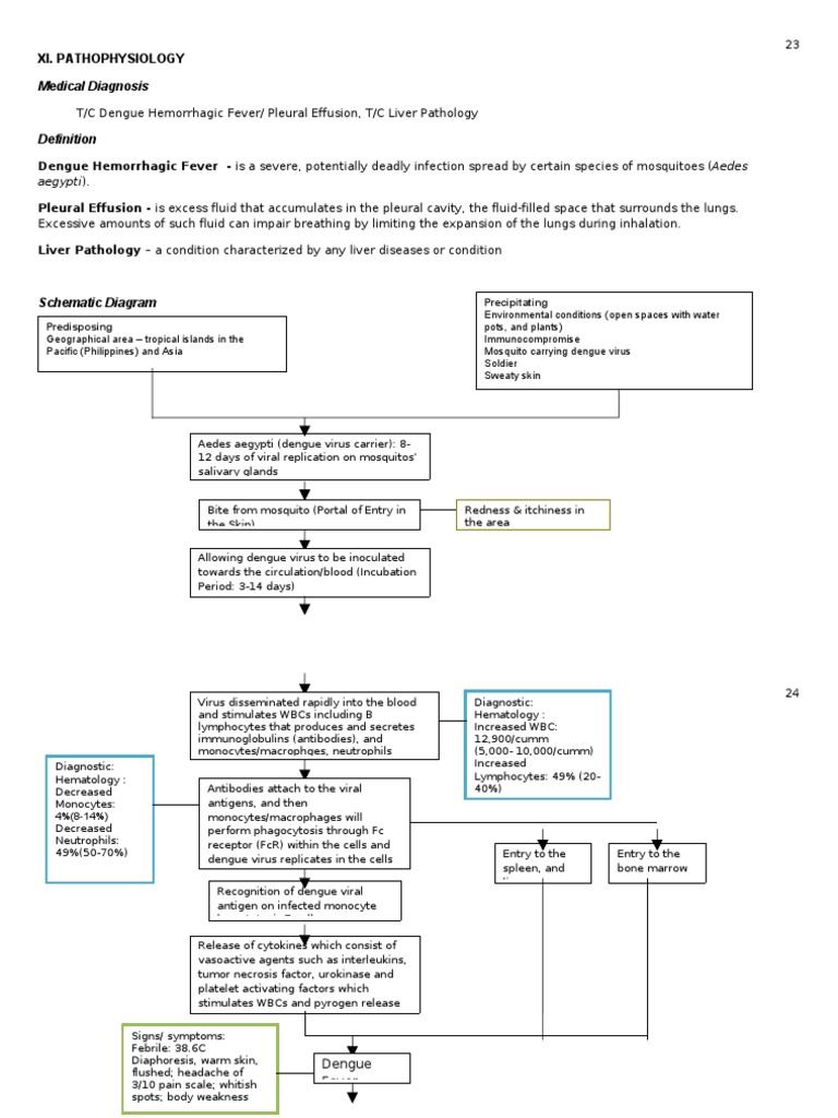
Dengue and dengue hemorrhagic fever. Dengue hemorrhagic fever (dhf) is a more severe form of dengue fever. It can lead to circulatory failure and shock. The major pathophysiology in dengue haemorrhagic fever (dhf) and dengue shock syndrome (dss) is an acute increase in vascular permeability that leads to leakage of plasma through the endothe1i~m.it.~he onset of plasma leakage is acute and the haematocritrises sharply. 29th october 2017 hidoc health & wellness new articles 5. Geographical area tropical islands precipitating: Hemorrhagic fever is the most serious manifestation of dengue fever. An estimated 500 000 cases of dhf require hospitalization each year, of whom a very large proportion are children. Dengue guidelines for diagnosis, treatment, prevention and control: Read about treatment and symptoms, like rash and fever, get vaccine info, and learn about outbreaks dengue fever is a mosquito borne illness that can cause symptoms such as muscle pain, headache, fever, and rash.source: We continue our back to college series on dengue fever by bringing to you the pathophysiology of dengue fever. The large majority of dhf/dss occurs as the result. Cellular direct destruction and infection of red bone marrow precursor cells as well as immunological shortened platelet survival.

The virus enters the blood stream and stimulates wbcs. Symptoms typically begin three to fourteen days after infection. T/c dengue hemorrhagic fever/ pleural effusion, t/c liver pathology. Absence of dengue hemorrhagic fever despite hyperendemic dengue virus transmission. Dengue is a globally important arbovirus transmitted by the aedes mosquito, with an estimated 100 million cases a year worldwide.

Progress towards understanding the pathogenesis of dengue ...
Progress towards understanding the pathogenesis of dengue ... from media.springernature.com
Pathophysiology and pathogenesis of dengue hemorrhagic fever. In september 2009 the first documented, locally acquired cases of dengue fever in eighty years were diagnosed in individuals living in or visiting key west, florida. Dengue fever & what you need to know, including pathophysiology, symptoms, diagnosis & treatment. Dengue fever is a viral infection with potentially fatal. Dengue fever is a highly contagious viral infection of the genus dengue. Dengue and dengue hemorrhagic fever. T/c dengue hemorrhagic fever/ pleural effusion, t/c liver pathology. Geographical area tropical islands precipitating:

Part of the flavivirus family, the dengue virus is a 50 nm virion with three structural and seven nonstructural proteins, a lipid envelope, and a 10.7 kb capped.

Dengue fever is a viral infection with potentially fatal. We continue our back to college series on dengue fever by bringing to you the pathophysiology of dengue fever. Dengue guidelines for diagnosis, treatment, prevention and control: The large majority of dhf/dss occurs as the result. It is spread by the bite of an aedes mosquito and primarily affects children under the age of 10. Critical review of current concepts. Dengue hemorrhagic fever (dhf) is a more severe form of dengue fever. An estimated 500 000 cases of dhf require hospitalization each year, of whom a very large proportion are children. Cellular direct destruction and infection of red bone marrow precursor cells as well as immunological shortened platelet survival. The major pathophysiology in dengue haemorrhagic fever (dhf) and dengue shock syndrome (dss) is an acute increase in vascular permeability that leads to leakage of plasma through the endothe1i~m.it.~he onset of plasma leakage is acute and the haematocritrises sharply. In september 2009 the first documented, locally acquired cases of dengue fever in eighty years were diagnosed in individuals living in or visiting key west, florida. Read about treatment and symptoms, like rash and fever, get vaccine info, and learn about outbreaks dengue fever is a mosquito borne illness that can cause symptoms such as muscle pain, headache, fever, and rash.source: 17 infection with one dengue serotype confers lifelong homotypic immunity and a brief period of partial heterotypic.

Dengue (dengue hemorrhagic fever) pathophysiology & schematic diagram. An estimated 500 000 cases of dhf require hospitalization each year, of whom a very large proportion are children. Although dengue fever can cause serious symptoms such as muscle and joint pain, there is usually no permanent long term harm. It is caused by the bite of aedes mosquitoes that carry the dengue virus. Abstract • in the 20th century dengue fever became one of the leading causes of morbidity and mortality throughout the tropics.

Multiple theories of dengue immune pathogenesis. "Original ...
Multiple theories of dengue immune pathogenesis. "Original ... from www.researchgate.net
Geographical area tropical islands precipitating: Cellular direct destruction and infection of red bone marrow precursor cells as well as immunological shortened platelet survival. Dengue is a globally important arbovirus transmitted by the aedes mosquito, with an estimated 100 million cases a year worldwide. Dengue and dengue hemorrhagic fever. Phases and symptoms of dengue fever. Dengue fever is characterised by temperature that is usually high up to 104° f to 106° f, associated with severe joint pains, headache as well as skin rash. We continue our back to college series on dengue fever by bringing to you the pathophysiology of dengue fever. Dengue fever is a highly contagious viral infection of the genus dengue.

Dengue guidelines for diagnosis, treatment, prevention and control:

It is caused by the bite of aedes mosquitoes that carry the dengue virus. Millions of cases of dengue infection occur worldwide each year. Dengue (dengue hemorrhagic fever) pathophysiology & schematic diagram. It is spread by the bite of an aedes mosquito and primarily affects children under the age of 10. These viruses are related to the viruses that cause the west nile infection and yellow fever. Dengue fever & what you need to know, including pathophysiology, symptoms, diagnosis & treatment. We continue our back to college series on dengue fever by bringing to you the pathophysiology of dengue fever. Pathophysiology and pathogenesis of dengue hemorrhagic fever. 29th october 2017 hidoc health & wellness new articles 5. Dengue hemorrhagic fever (dhf) is a more severe form of dengue fever. Geographical area tropical islands precipitating: It can lead to circulatory failure and shock. Critical review of current concepts.

Related : Pathophysiology Of Dengue Fever : Dengue Hemorrhagic Fever Nursing Care Management and Study ... - Although dengue fever can cause serious symptoms such as muscle and joint pain, there is usually no permanent long term harm..